免费试用
- OneWAN SD-WAN
- OneWAN SASE
- AIDC数据中心
- 虚拟专用网络
- MSSP安全托管服务
- AI·算力·网络
- One2C多云管理
- 边缘计算
- 互联网接入
- 一体化安全办公
- 云连接
近日,在中国信息通信研究院主办的“中国人工智能产业发展联盟(AIIA)医学人工智能委员会工作会”上,深圳市赛柏特通信技术有限公司(简称“CypressTel赛柏特”)凭借在医疗行业数字化领域的出色表现和优秀的落地应用案例实践,成功入选首批《数字医疗产品及服务高质量发展全景图》,并作为典型案例入选《数字医疗产品及服务高质量发展案例集》,展现卓越医疗数字化实力,成为医疗行业数字化领域的标杆企业。

此次入选,不仅是对CypressTel赛柏特在医疗行业数字化领域取得显著成绩的又一认可,也是对其在推动医疗行业数字化所作贡献的充分肯定,这意味着CypressTel赛柏特将在未来医疗行业数字化转型中扮演更加重要的角色。

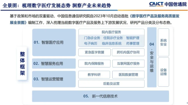
《数字医疗产品及服务高质量发展全景图》由中国信息通信研究院编制发布。作为国内权威的信息通信技术研究机构,中国信息通信研究院(以下简称“中国信通院”)通过全面梳理了梳理医疗健康行业发展脉络,绘制产品与服务全景图,充分展示创新经验,共同探索智慧医疗高质量发展新模式,为数字医疗行业持续发展提供重要参考。

在医疗行业数字化服务中,CypressTel赛柏特作为全球领先的SD-WAN安全组网专家和多云管理专家(MSP),凭借专业的技术团队和丰富的项目经验,通过整合资源、服务流程优化、极速响应等手段,针对客户业务流程和信息化管理等需求,成功打造了一系列应用实践案例,有效提升其数字化服务水平,赢得了行业客户的广泛赞誉。

以某知名连锁药店企业的一体化网络解决方案为例,在医药市场的快速发展中,该企业意识到网络的重要性愈发凸显。随着医药门店的分布广泛、业务应用的多样化和数据流量的不断增加,对网络品质提出了更高的要求,传统的网络架构俨然已经无法业务满足需求,该企业发展面临巨大的挑战。因此,该企业特委托CypressTel赛柏特为其量身定制了一套更加先进、高效和可靠的整体网络解决方案,以数字化为支撑,有效提升网络性能,降低运营成本,以满足日益增长的多元化业务,并实现统一的运维管理。
对此,CypressTel赛柏特通过全方位的技术诊断、快速梳理项目所需的网络资源,高效克服网络环境复杂性等诸多难题,采用专线、互联网、4G/5G灵活的混合组网,不仅帮助该知名连锁药店企业节省成本,还实现了连锁门店新增与迁移时的快速组网。通过智能路由和链路负载均衡技术,使不同地区的连锁门店之间能够实现快速、稳定的网络,大幅提升了客户服务效率。

此外,CypressTel赛柏特网络解决方案还运用了应用识别与智能路由功能,这更是让药店灵活地管理业务流量,确保关键业务的优先传输,从而为客户提供了更加流畅的消费体验。在网络优化的基础上,还为该知名连锁药店企业提供了全局统一的监管平台,帮助运维人员全面掌握网络状况,快速响应故障并进行处理解决,实现网络的简化运维和统一管理。
值得一提的是,在网络安全与系统运维领域,CypressTel赛柏特不仅可以提供态势感知系统、日志审计系统、隐私计算平台、敏感数据监测及管理系统、容灾备份系统等安全服务,还提供了智能监控系统、故障告警系统、远程运维系统、可视化系统等设备运维服务,为医疗行业数字化提供了强有力的技术支持。
此次成功入选,标志着CypressTel赛柏特在医疗行业数字化领域取得了显著成绩,也展现了公司在数字医疗行业中的强大实力和广阔前景。未来,CypressTel赛柏特将以此为契机,继续密切关注医疗行业数字化转型的行业趋势,积极探索技术与产品创新,持续丰富、完善医疗服务数字化解决方案,为推动行业数字化创新发展贡献更多的力量。